²»ÐàÇéÔµ

EN
ÐÂÎÅÖÐÐÄ

²¼¸æ | ²»ÐàÇéÔµ¸´·½¾ÛÒÒ¶þ´¼£¨3350£©µç½âÖÊÉ¢»ñÅúÉÏÊÐ

 

°ä²¼¹¦·ò : 2025-12-02

 

f7de6ce6dc1350e7d808b4281f608cfd

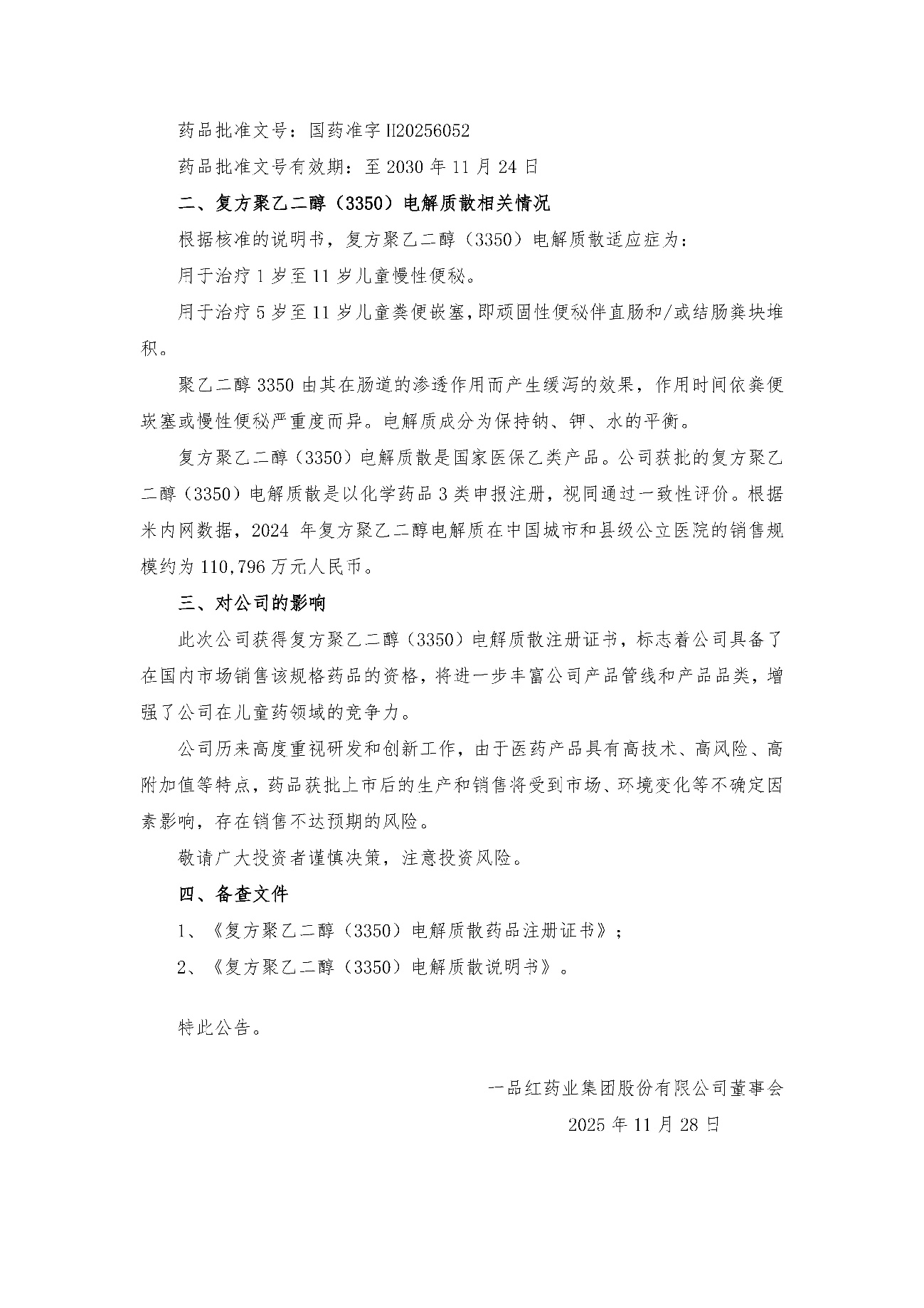
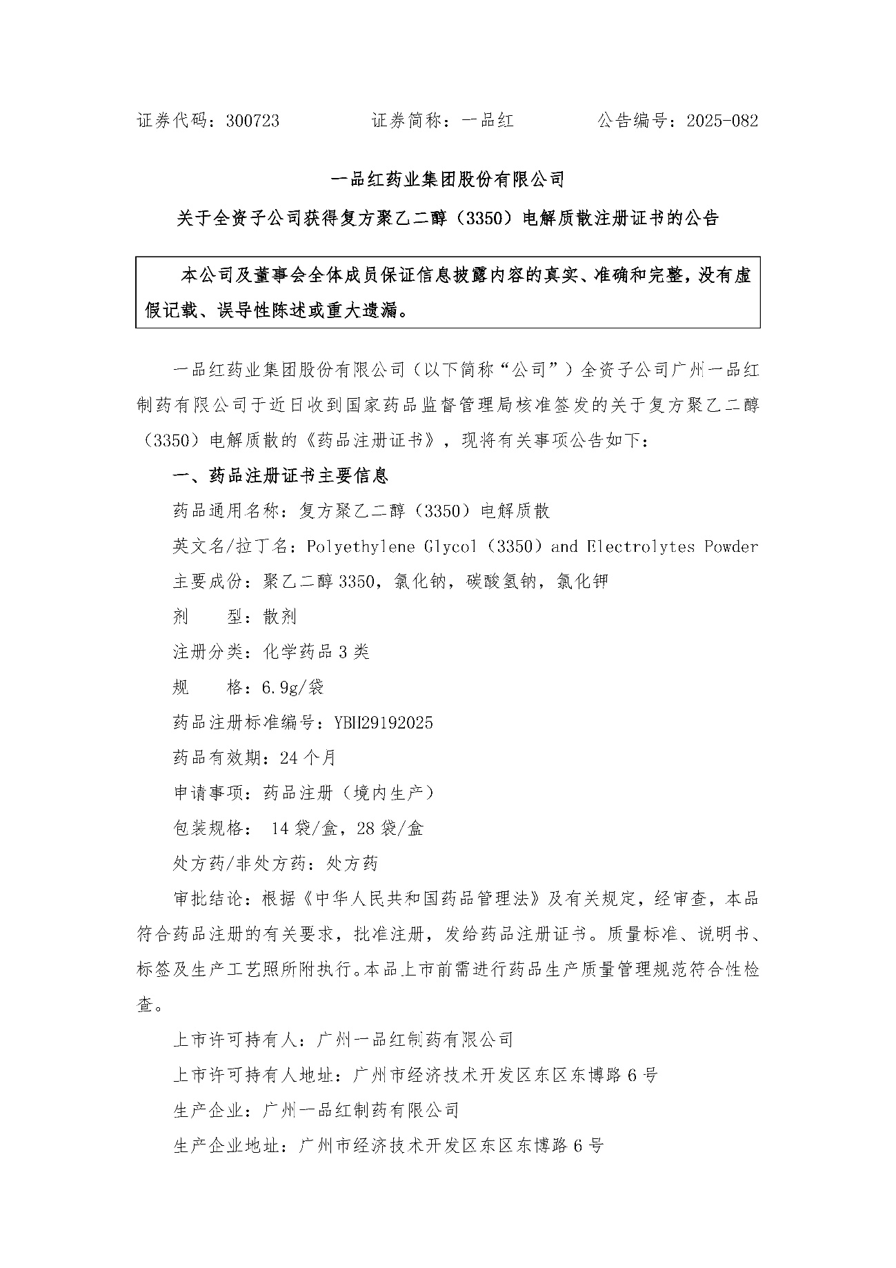
½üÈÕ  £¬²»ÐàÇéÔµÊÕµ½¹ú¶ÈÒ©Æ·¼à¶½ÖÎÀí¾ÖºË׼ǩ·¢µÄ¹ØÓÚ¸´·½¾ÛÒÒ¶þ´¼£¨3350£©µç½âÖÊÉ¢µÄ¡¶Ò©Æ·×¢²áÖ¤Êé¡· ¡£¸´·½¾ÛÒÒ¶þ´¼£¨3350£©µç½âÖÊÉ¢Êǹú¶ÈÒ½±£ÒÒÀà²úÆ· ¡£¹«Ë¾»ñÅúµÄ¸´·½¾ÛÒÒ¶þ´¼£¨3350£©µç½âÖÊÉ¢ÊÇÒÔ»¯Ñ§Ò©Æ·3ÀàÉ걨ע²á  £¬ÊÓͬͨ¹ýÒ»ÖÂÐÔÆÀ¼Û ¡£

 

ƾ¾Ý¡¶²»ÐàÇéÔµ¹ØÓÚÈ«×Ê×Ó¹«Ë¾»ñµÃ¸´·½¾ÛÒÒ¶þ´¼£¨3350£©µç½âÖÊÉ¢×¢²áÖ¤ÊéµÄ²¼¸æ¡·£¨²¼¸æ±àºÅ£º2025-082£©  £¬ÏÖÓèÒÔ²¼¸æ ¡£

657839f5fd1d8ef3090a7b385b7ad3c1

3235e00957608d0c0c4a0360212e1ba0

ÓйØÐÂÎÅ

2026-02-12

ÂíÔ¾ÐÂ³Ì ÀøÐÂÖÂÔ¶ | ²»ÐàÇéÔµ¼¯ÍŽøÐÐ2025Äê¶È¹¤×÷×ܽá»á

2026-02-12

½³ÐÄÊØÕý ´´ÐÂÖÂÔ¶

2026-02-03

²¼¸æ | ²»ÐàÇéÔµ°¢ÂØì¢ËáÄÆ¿Ú·þÈÜÒº»ñÅúÉÏÊÐ

Ïàʶ¸ü¶à
¡¾ÍøÕ¾µØÍ¼¡¿